Code
# CSVファイルの読み込み
daily_stock_return <- read.csv("ch03_daily_stock_return.csv") 2026/04/24
2026/04/26
,) で区切って書いたテキスト・ファイルのことを指す..xlsxファイル)を思い浮かべるかもしれないが,特定のアプリケーションに依存したファイル形式だと,互換性がなくて他の環境では開けない恐れがある.したがって,テキストファイルに値とカンマだけで内容を書き込み,互換性を高めたファイル形式がCSVファイルである.read.csv()関数を使ったCSVファイルの読み込みread.csv()関数が用意されている.read.csv()関数には数多くのオプション引数が存在するが,それらをいったん無視して,ファイルのパスをダブルクォーテーション("")で囲って引数に指定すれば良い.tidyverseパッケージ群のreadrにはread_csv()という関数が用意されており,こちらを使うと前回紹介したtibble形式でデータが読み込まれる.本講義では以降read_csv()を主に使用する.ch03_daily_stock_return.csvがコードと同じ作業ディレクトリに位置しているなら,上のように"ch03_daily_stock_return.csv"という相対パスのみ指定すれば,Rはそのファイルを発見できる.もし上のコードを実行して,次のようなエラーが出る場合,Rはch03_daily_stock_return.csvを発見できていない.ch03_daily_stock_return.csvから変更されていないことを確認しよう.繰り返し同じファイルをダウンロードしているとch03_daily_stock_return(1).csvのように,勝手に名前が変更されてしまう場合がある.daily_stock_returnの詳細の確認head()関数を用いて,コンソール上でdaily_stock_returnの冒頭6行を出力してみる.nrow()関数を用いて,何営業日分の株価を含んでいるか確認してみよう.ここで,nrowはnumber of rows(行数)の略である.daily_stock_returnの詳細の確認daily_stock_returnの各列の名前やデータ型を確認したい.str()関数を用いてdaily_stock_returnの内部構造を調べてみよう.strはstructure(構造)の略で,変数の内部構造を意味する.'data.frame': 21 obs. of 3 variables:
$ date : chr "2020-04-01" "2020-04-02" "2020-04-03" "2020-04-06" ...
$ firm1: num -0.03948 0.00598 0.05579 0.04193 -0.02019 ...
$ firm2: num 0.07696 -0.00725 -0.0173 0.00217 0.07555 ...
21 obs. of 3 variablesより,三変数について,21の観測値が収録されていることが確認できる.chr)のdatenum)のfirm1num)のfirm2daily_stock_returnの詳細の確認firm1)と企業2 (firm2)の株式の日次リターンについて,平均的に見てどちらのリターンが高かったのか,mean()関数を用いて確認してみよう.$演算子を用いると列名で各列を参照できることを思い出そう. firm_ID name industry
1 1 Firm A Machinery
2 2 Firm B Chemicals
3 3 Firm C Machinery
firm_dataというデータフレームを作成すると,firm_ID列は数値型,name列とindustry列が文字型となる.industry列はカテゴリカル変数と呼ばれ,各観測データがどのサブカテゴリーに属するかを明らかにする役割を果たしている.
'data.frame': 3 obs. of 3 variables:
$ firm_ID : num 1 2 3
$ name : chr "Firm A" "Firm B" "Firm C"
$ industry: Factor w/ 2 levels "Chemicals","Machinery": 2 1 2
factor()関数は,新しいファクターを生成する関数である.str()関数を用いて構造を眺めてみると,name列が文字型 (chr)のままであるのに対し,industry列はファクター型 (Factor)に変換済."Chemicals"と"Machinery"は水準 (level)と呼ばれ,各カテゴリーの名前を表す.コンピュータ内部では各カテゴリーが自然数で表されており,今回の観測データはその番号を介して,2 (Machinery),1 (Chemicals),2 (Machinery)と表現されている.'data.frame': 3 obs. of 3 variables:
$ firm_ID : num 1 2 3
$ name : chr "Firm A" "Firm B" "Firm C"
$ industry: Factor w/ 2 levels "Machinery","Chemicals": 1 2 1
factor()関数のlevels引数を指定することで,ファクターの順序を明示的に定義している.industry列の水準を1 (Machinery) \(\rightarrow\) 2 (Chemicals)の順に並べるよう指定した.levelsを明示的に指定するのが望ましい.
life_cycleがあったとき,導入期Introduction \(\rightarrow\) 成長期Growth \(\rightarrow\) 成熟期Mature \(\rightarrow\) 淘汰期Shake-Out \(\rightarrow\) 衰退期Declineの順に水準を指定するのが適当である.\[ \begin{align*} \underbrace{\mathit{PV}}_{\textbf{現在価値}}= \frac{\overbrace{CF_1}^{\textbf{1年後の確実なキャッシュフロー}}}{\underbrace{1 + R_{F}}_{\textbf{無リスク金利$R_F$で割り引く}}} \end{align*} \]
\[ \begin{align*} \underbrace{\mathit{PV}}_{\textbf{現在価値}} &= \frac{\overbrace{CF_T}^{\textbf{$T$年後の確実なキャッシュフロー}}}{\underbrace{(1+R_F)^ {T}}_{\textbf{$T$年分だけ無リスク金利$R_F$で割り引く}}} \end{align*} \]
tidyverseパッケージとは?tidyverseと呼ばれるパッケージ群である.以下が,それに含まれる主なパッケージ一覧である.| 名称 | 使用用途 |
|---|---|
ggplot2 |
グラフの描画によるデータの可視化 |
dplyr |
データの加工や操作に便利な関数の提供 |
tidyr |
雑然データを整然データの形式に変換する関数の提供 |
readr |
CSVファイルなどの高速,かつ,ユーザー・フレンドリーな読み込み |
tibble |
前回紹介したデータフレームの改良版tibbleの提供 |
tidyverseパッケージのインストールinstall.packages()関数を用いて,第一引数にインストールしたいパッケージ名を""で囲って指定する.ggplot2による作図 — 作図データの準備\(R_{F}\)が0.1から0.01刻みで0.2まで変化するときの1年後の確実なキャッシュフロー100の現在価値を求め,割引率に応じて現在価値がどのように変化するか可視化してみよう.
100というのは1次元のスカラー(一つの実数)であり,Rは11次元のベクトルである.したがって,次式を計算しようとすると,両者の次元が一致しておらず,数学的には不完全な式となっている. \[
PV = \frac{\overbrace{100}^{\textbf{スカラー}}}{1 + \underbrace{\text{R}}_{\textbf{11次元のベクトル}}}
\]ggplot2による作図 — データフレームの準備ggplot2は,入力データをデータフレームの形式で準備する必要があるので,まずはdata.frame()関数を使って 新たなデータフレームfigure_dataを作成しよう.ggplot2による作図 — tidyverseパッケージの読み込みggplot2パッケージを使うためには,library()関数を使ってtidyverseを利用することを冒頭で宣言する必要がある.pacman::p_load()を利用する.:: 演算子の意味
R では パッケージ名::関数名 と書くことで, そのパッケージに含まれる関数を明示的に呼び出すことができる.
pacman::p_load()は,pacmanパッケージに入っているp_load()関数を呼び出すという意味である.dplyr::filter() は,dplyrパッケージに入っているfilter()関数を呼び出すという意味である.こうすることで,他のパッケージに同じ名前の関数があっても衝突せずに使える.
なお,本講義では 衝突の可能性のない関数のみを利用する ため,原則として pacman以外ではパッケージ名の指定を省略する.
ggplot2のggとは
grammar of graphicsの略である.ggplot2では,グラフの構成要素を各種のレイヤーに分解し,コード上でそれを積み重ねていく形でグラフを作図する.
ggplot2による作図 — data引数の指定ggplot()関数により,作図用キャンバスを準備し,入力データを指定.data = figure_dataとして,figure_dataを入力用データとして用いることを宣言している.+演算子を用いてレイヤーを足していく形で図を作成する.geom_line()関数である.mapping引数のaes()関数では,\(x\)軸と\(y\)軸の要素をラベル名で指定している.ggplot2による作図 — 散布図の追加ggplot2の使い方に慣れるために,先ほどの折れ線グラフに各データを表す点を追加してみよう.geom_point()であるから,+演算子を用いてそれを先ほどのコードに追加すると,散布図が上書きされる.ggplot2による作図 — その他の調整Discount RateとPresent Valueへと変更しよう.labs()関数を使えば簡単にできる.theme_classic()関数は,グラフの背景や枠線など(グラフのテーマと言う)を統一的に変更するための関数である.theme_void()や,背景は白だがメモリを表す十字線が入るtheme_bw()など,複数の選択肢があるので,目的に応じて使い分けると良いだろう.ggplot2を駆使して描画せよ.なお,\(x\)軸のラベルはyear,\(y\)軸のラベルはPresent Valueとすること.set.seed()関数の引数には,自分の学籍番号の末尾4桁の数字(末尾の英字を除く)を入力すること.set.seed()関数は乱数の種(seed)を固定する関数である.学籍番号の末尾4桁の数字が異なれば生成される割引率も異なるため,各自固有のデータで練習することになる.r を使い,\(t = 1, 2, \ldots, 10\) 年後に確実に受け取れる100万円の現在価値をそれぞれ計算し,ベクトル PV に格納せよ.
Tを使わないこと.RではTは組み込み変数(TRUEの省略形)であるため,T <- 1:10のように代入すると組み込みの値が上書きされ,バグの原因になる(第2回資料参照).例えばyears <- 1:10のように別の名前を付けよう.PV と年限のベクトル(\(= 1, 2, \ldots, 10\))を用いて,year 列と PV 列からなるデータフレーム pv_data を data.frame() 関数で作成せよ.pv_data の中身を表示して確認すること.pv_data を使い,\(x\) 軸を year,\(y\) 軸を PV とした散布図を ggplot2 で描画せよ.
Year,\(y\) 軸のラベルは Present Value とすること.theme_classic() を使用すること.scale_x_continuous(breaks = 1:10)を追加すると整数のみの目盛りにできる.完全に無リスクの資産は存在しないが,実務的には国債金利を無リスク金利のベンチマークとすることが標準的である.↩︎
---
title: "3 tidyverseパッケージを利用した財務データ分析入門"
date: 2026/04/24
format:
html: default
revealjs:
output-file: 3_tidyverse_slide.html
---
## データフレーム(教科書第3.5節)
### データフレーム入門 --- CSVファイルの読み込み
- CSVとは,[**Comma-Separated-Values**]{style="color: red"}(カンマで区切られた値の集合)の略で,値や項目をカンマ (`,`) で区切って書いたテキスト・ファイルのことを指す.
- 表形式のデータと言うとExcelファイル (`.xlsx`ファイル)を思い浮かべるかもしれないが,特定のアプリケーションに依存したファイル形式だと,互換性がなくて他の環境では開けない恐れがある.したがって,テキストファイルに値とカンマだけで内容を書き込み,互換性を高めたファイル形式がCSVファイルである.
------------------------------------------------------------------------
### `read.csv()`関数を使ったCSVファイルの読み込み
- CSVファイルを読み込むために,Rの基本パッケージに`read.csv()`関数が用意されている.`read.csv()`関数には数多くのオプション引数が存在するが,それらをいったん無視して,ファイルのパスをダブルクォーテーション(`""`)で囲って引数に指定すれば良い.
```{r}
# CSVファイルの読み込み
daily_stock_return <- read.csv("ch03_daily_stock_return.csv")
```
- なお,後述する`tidyverse`パッケージ群の`readr`には`read_csv()`という関数が用意されており,こちらを使うと前回紹介した`tibble`形式でデータが読み込まれる.本講義では以降`read_csv()`を主に使用する.
- ファイルのパスとは,各ファイルのコンピュータ内部における住所のようなもので,相対パスと絶対パスの二種類が存在する.`ch03_daily_stock_return.csv`がコードと同じ作業ディレクトリに位置しているなら,上のように`"ch03_daily_stock_return.csv"`という相対パスのみ指定すれば,Rはそのファイルを発見できる.もし上のコードを実行して,次のようなエラーが出る場合,Rは`ch03_daily_stock_return.csv`を発見できていない.
------------------------------------------------------------------------
### エラーへの対処
{width="75%"}
- このエラーが表示された場合,まずはダウンロードしたファイルの名前が`ch03_daily_stock_return.csv`から変更されていないことを確認しよう.繰り返し同じファイルをダウンロードしていると`ch03_daily_stock_return(1).csv`のように,勝手に名前が変更されてしまう場合がある.
- ファイル名の一致を確認した上で上記のエラーが表示され続ける場合,このCSVファイルが作業ディレクトリに位置していない可能性が高い.まずはこのCSVファイルが位置する場所(デスクトップなど)を確認した上で,Rの作業ディレクトリをその場所へと変更してみよう.RStudioを使っている場合,上部のタブのうち\[Session\] $\rightarrow$ \[Set Working Directory\] $\rightarrow$ \[Choose Directory\]で作業ディレクトリを指定するのが最も簡単である.
------------------------------------------------------------------------
### `daily_stock_return`の詳細の確認
- 通常,外部のデータセットを読み込んで最初に行うことは,目視でその概要を掴むことである.まずは`head()`関数を用いて,コンソール上で`daily_stock_return`の冒頭6行を出力してみる.
```{r}
# データフレームの冒頭を確認
head(daily_stock_return)
```
- 次は,`nrow()`関数を用いて,何営業日分の株価を含んでいるか確認してみよう.ここで,`nrow`はnumber of rows(行数)の略である.
```{r}
# データフレームの行数を確認
nrow(daily_stock_return)
```
------------------------------------------------------------------------
### (続)`daily_stock_return`の詳細の確認
- 今度は`daily_stock_return`の各列の名前やデータ型を確認したい.`str()`関数を用いて`daily_stock_return`の内部構造を調べてみよう.`str`はstructure(構造)の略で,変数の内部構造を意味する.
```{r}
# データフレームの内部構造を確認
str(daily_stock_return)
```
- `21 obs. of 3 variables`より,三変数について,21の観測値が収録されていることが確認できる.
- 加えて,三変数の具体的な中身は,以下の通りである.
- 文字型 (`chr`)の`date`
- 数値型 (`num`)の`firm1`
- 数値型 (`num`)の`firm2`
------------------------------------------------------------------------
### (続)`daily_stock_return`の詳細の確認
- 次は,企業1 (`firm1`)と企業2 (`firm2`)の株式の日次リターンについて,平均的に見てどちらのリターンが高かったのか,`mean()`関数を用いて確認してみよう.
- `$`演算子を用いると列名で各列を参照できることを思い出そう.
```{r}
# 日次リターンの平均値を計算
mean(daily_stock_return$firm1)
mean(daily_stock_return$firm2)
```
## ファクター型入門(教科書第3.6節)
### 例となるデータフレームの作成
```{r}
# industry列を文字型として定義
firm_ID <- c(1, 2, 3)
name <- c("Firm A", "Firm B", "Firm C")
industry <- c("Machinery", "Chemicals", "Machinery")
# data.frame()関数により三変数のデータフレームを作成
firm_data <- data.frame(firm_ID, name, industry)
print(firm_data) # firm_dataの確認
```
- このように`firm_data`というデータフレームを作成すると,`firm_ID`列は数値型,`name`列と`industry`列が文字型となる.
- しかし,`industry`列は[**カテゴリカル変数**]{style="color: red"}と呼ばれ,各観測データがどのサブカテゴリーに属するかを明らかにする役割を果たしている.
- 性別
- 血液型
- 都道府県
------------------------------------------------------------------------
### ファクター型への変換
```{r}
# industry列をファクター型に変換
firm_data$industry <- factor(firm_data$industry)
str(firm_data)
```
- 最初の`factor()`関数は,新しいファクターを生成する関数である.`str()`関数を用いて構造を眺めてみると,`name`列が文字型 (`chr`)のままであるのに対し,`industry`列は[**ファクター型 (`Factor`)に変換済**]{style="color: blue"}.
- ここで,`"Chemicals"`と`"Machinery"`は水準 (`level`)と呼ばれ,各カテゴリーの名前を表す.[**コンピュータ内部では各カテゴリーが自然数**]{style="color: red"}で表されており,今回の観測データはその番号を介して,`2 (Machinery)`,`1 (Chemicals)`,`2 (Machinery)`と表現されている.
- このように文字型でなくファクター型を用いると,自然数で各カテゴリーが表現されるため,任意の順序での並び替えや大小関係の比較が可能となるのがメリットである.
::: {.callout-tip title="factor()関数とlevels引数"}
```{r}
# levels引数により,序列を明示的に指定
firm_data$industry <- factor(firm_data$industry,
levels = c("Machinery", "Chemicals"))
str(firm_data)
```
- 上記コードでは,`factor()`関数の`levels`引数を指定することで,ファクターの順序を明示的に定義している.
- この例では,`industry`列の水準を`1 (Machinery)` $\rightarrow$ `2 (Chemicals)`の順に並べるよう指定した.
- Rでは,水準の順序が統計モデリングや図表の並び順に影響するため,**解析上意味のある順序を定義する場合には`levels`を明示的に指定するのが望ましい**.
- 例えば,各企業のライフサイクルを示す変数`life_cycle`があったとき,導入期`Introduction` $\rightarrow$ 成長期`Growth` $\rightarrow$ 成熟期`Mature` $\rightarrow$ 淘汰期`Shake-Out` $\rightarrow$ 衰退期`Decline`の順に水準を指定するのが適当である.
```{r eval=FALSE}
# life_cycle列を水準を指定してファクター型に変換
firm_data$life_cycle <- factor(firm_data$life_cycle,
levels = c("Introduction", "Growth", "Mature", "Shake-Out", "Decline")
)
```
:::
------------------------------------------------------------------------
## 今日の講義に入る前の前提知識(教科書第2.1節)
### 会計とファイナンス
- 会計とは,企業の経済活動について,特に投資の現状と成果に着目してそれを要約し,利害関係者に報告するまでのプロセスを指す.したがって,得意とする時間軸は,[**過去と現在**]{style="color: red"}である.
- 一方,ファイナンスの得意とする時間軸は,[**未来**]{style="color: red"}である.何かしらのプロジェクトや資産に投資するということは,現時点で現金を手放す代わりに,将来のキャッシュフローを得ることと言い換えられる.したがって,ファイナンスは,将来期待される投資の成果から,現時点におけるプロジェクトの価値や資産価値を評価するプロセスに焦点を当てる.
- 会計では,投資の成果を収益から費用を差し引いた利益で測るのに対して,ファイナンスではそれをキャッシュフローで測るが,これは両者の目的の違いを反映している.
------------------------------------------------------------------------
### 割引率
- ファイナンスの世界で未来と現在を繋ぐ鍵となるのが,[**割引率**]{style="color: red"} (discount rate)である.
- ここで割引率とは,[**将来キャッシュフローを現在価値に変換する際に用いる値**]{style="color: blue"}のことで,これが分かると,企業金融(コーポレート・ファイナンス)の文脈で投資プロジェクトや企業価値を評価したり,資産運用の文脈でより良いポートフォリオを構築したりするのに役立つ.
------------------------------------------------------------------------
### 現在価値・時間価値
- 例として,確実に1年後に受け取れる100万円(すなわち,確実な1年後のキャッシュフロー100万円)の価値を現時点で評価してみよう.
- 一般に将来発生するキャッシュフローの現時点における価値を[**現在価値**]{style="color: red"} (Present Value; PV)と呼ぶ.「1年後に受け取る100万円」は「現時点の100万円」と異なるので,その現在価値は100万円ではない.
- この違いを[**時間価値**]{style="color:blue"}と呼び,これを定量化するのが割引率の一つ目の役割である.
- 将来キャッシュフローを現在価値に変換することを**「割り引く」**と表現し,現在価値は割り引き後の価値であることを明示的に表現するため,<u>割引現在価値</u>とも言う.
------------------------------------------------------------------------
### 1年後の確実なキャッシュフロー100(万円)の現在価値
- 安全資産(無リスク資産)へと投資したときのリターンを$R_F$で表す.$R_F$は[**無リスク金利**]{style="color: red"} (risk-free rate)と言い,1%や10%というような定数で,投資時点でその値が確定しているのが特徴である[^1].
- 1年後の確実なキャッシュフローを$\mathit{CF}_1$で表すと,その現在価値は,割引率を$R_F$として次のように計算される.
$$
\begin{align*}
\underbrace{\mathit{PV}}_{\textbf{現在価値}}= \frac{\overbrace{CF_1}^{\textbf{1年後の確実なキャッシュフロー}}}{\underbrace{1 + R_{F}}_{\textbf{無リスク金利$R_F$で割り引く}}}
\end{align*}
$$
------------------------------------------------------------------------
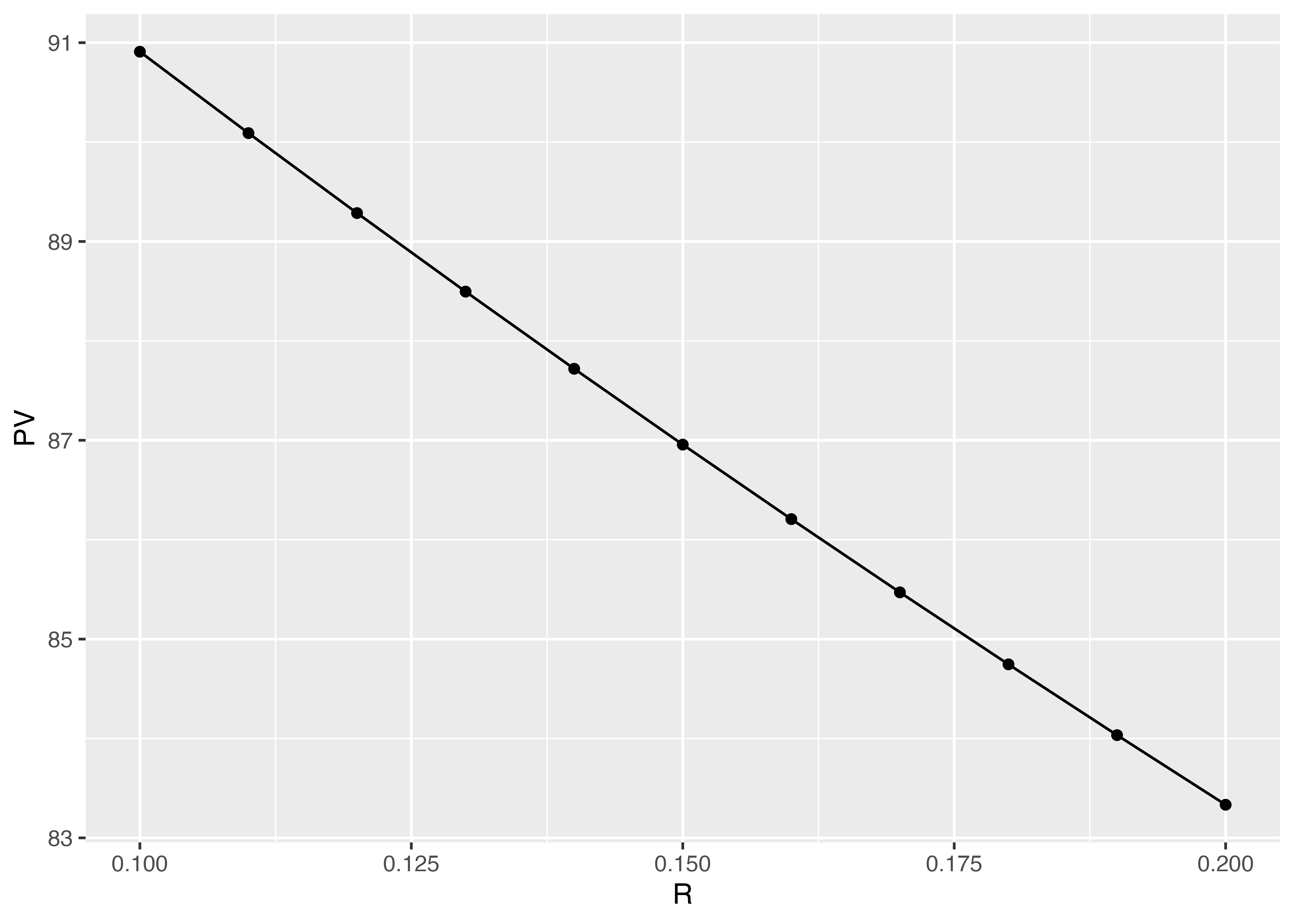
### 無リスク金利と現在価値の関係

------------------------------------------------------------------------
### $T$年後の確実なキャッシュフロー100(万円)の現在価値
- この割引率は1年当たりの値であるので,仮に1年後ではなく$T$年後のキャッシュフローであれば[**その分だけ更に割り引く必要がある**]{style="color: red"}.
$$
\begin{align*}
\underbrace{\mathit{PV}}_{\textbf{現在価値}} &= \frac{\overbrace{CF_T}^{\textbf{$T$年後の確実なキャッシュフロー}}}{\underbrace{(1+R_F)^ {T}}_{\textbf{$T$年分だけ無リスク金利$R_F$で割り引く}}}
\end{align*}
$$
- 次スライドの図では,割引率$R_{F}$を0.1に固定した上で,異なる$T$に対して,確実に受け取れる100万円の現在価値を図示している.$T$が大きいほど,1年当たりの割引率が同じであっても現在価値が小さくなる.
------------------------------------------------------------------------
### キャッシュフローの発生年限と現在価値の関係 {#キャッシュフローの発生年限}

------------------------------------------------------------------------
## 外部パッケージの導入
### `tidyverse`パッケージとは?
- これまではRの基本パッケージに含まれる関数や演算子のみを利用してきたが,現実のRを用いたデータ分析では,ユーザーが任意に作成した外部パッケージの機能を使うことが多い.
- Rを用いたデータ分析では無くてはならないのが,`tidyverse`と呼ばれるパッケージ群である.以下が,それに含まれる主なパッケージ一覧である.
| 名称 | 使用用途 |
|---------------------------|---------------------------------------------|
| `ggplot2` | グラフの描画によるデータの可視化 |
| `dplyr` | データの加工や操作に便利な関数の提供 |
| `tidyr` | 雑然データを整然データの形式に変換する関数の提供 |
| `readr` | CSVファイルなどの高速,かつ,ユーザー・フレンドリーな読み込み |
| `tibble` | 前回紹介したデータフレームの改良版`tibble`の提供 |
------------------------------------------------------------------------
### `tidyverse`パッケージのインストール
```{r eval=FALSE}
# tidyverseのインストール - 通常バージョン
install.packages("tidyverse")
```
- 外部パッケージのインストール方法は何通りかあるが,[**CRAN**]{style="color: red"} (The Comprehensive R Archive Network: [cran.r-project.org](https://cran.r-project.org/))というWebサイトからダウンロードするのが最も簡単である.
- 基本パッケージに含まれる`install.packages()`関数を用いて,第一引数にインストールしたいパッケージ名を`""`で囲って指定する.
------------------------------------------------------------------------
### `ggplot2`による作図 --- 作図データの準備
::: {.callout-note icon="false"}
#### 目標
$R_{F}$が0.1から0.01刻みで0.2まで変化するときの1年後の確実なキャッシュフロー100の現在価値を求め,割引率に応じて現在価値がどのように変化するか可視化してみよう.
:::
```{r}
# 11次元の無リスク金利ベクトルの作成
R <- seq(0.1, 0.2, 0.01) # 無リスク金利ベクトルRを作成
```
- `100`というのは1次元のスカラー(一つの実数)であり,`R`は11次元のベクトルである.したがって,次式を計算しようとすると,両者の次元が一致しておらず,数学的には不完全な式となっている. $$
PV = \frac{\overbrace{100}^{\textbf{スカラー}}}{1 + \underbrace{\text{R}}_{\textbf{11次元のベクトル}}}
$$
------------------------------------------------------------------------
### ブロードキャスティング
- R言語は[**ブロードキャスティング**]{style="color: red"} (broadcasting)といって,片方の次元を整数倍して次元を自動的に揃える機能を持つ.Rのドキュメントでは[**リサイクリング**]{style="color: blue"} (recycling)とも呼ばれる.
{width="50%"}
```{r}
# ブロードキャスティングによるPVの計算
PV <- 100 / (1 + R)
```
------------------------------------------------------------------------
### `ggplot2`による作図 --- データフレームの準備
- `ggplot2`は,[**入力データをデータフレームの形式**]{style="color: blue"}で準備する必要があるので,まずは`data.frame()`関数を使って 新たなデータフレーム`figure_data`を作成しよう.
```{r}
# データフレームの作成
figure_data <- data.frame(R, PV) # 計算結果をデータフレームに格納
```
### `ggplot2`による作図 --- `tidyverse`パッケージの読み込み
- `ggplot2`パッケージを使うためには,`library()`関数を使って`tidyverse`を利用することを冒頭で宣言する必要がある.
- ただし,本講義では,第1回で学習したように,各パッケージがインストール済みか否かにかかわらず,パッケージのインストール $\rightarrow$ 読み込みまで済ますことを目的として,`pacman::p_load()`を利用する.
```{r}
# ggplot2による作図
pacman::p_load(tidyverse) # 本講義のやり方
```
::: {.callout-note title="`::` 演算子の意味"}
R では **`パッケージ名::関数名`** と書くことで,
そのパッケージに含まれる関数を明示的に呼び出すことができる.
- `pacman::p_load()`は,`pacman`パッケージに入っている`p_load()`関数を呼び出すという意味である.
- 他にも,`dplyr::filter()` は,`dplyr`パッケージに入っている`filter()`関数を呼び出すという意味である.
こうすることで,他のパッケージに同じ名前の関数があっても衝突せずに使える.
なお,本講義では **衝突の可能性のない関数のみを利用する** ため,原則として `pacman`以外ではパッケージ名の指定を省略する.
:::
::: callout-tip
### `ggplot2`の`gg`とは
[**grammar of graphics**]{style="color: blue"}の略である.`ggplot2`では,グラフの構成要素を各種のレイヤーに分解し,コード上でそれを積み重ねていく形でグラフを作図する.
:::
------------------------------------------------------------------------
### `ggplot2`による作図 --- `data`引数の指定
- 次は,`ggplot()`関数により,作図用キャンバスを準備し,入力データを指定.
- 引数では`data = figure_data`として,`figure_data`を入力用データとして用いることを宣言している.
```{r}
# ggplot2による作図
pacman::p_load(tidyverse)
ggplot(data = figure_data) # data引数により入力データを指定
```
- あとは,[**`+`演算子を用いてレイヤーを足していく形で図を作成**]{style="color: red"}する.
- グラフの中心となる折れ線グラフを追加しているのが,`geom_line()`関数である.
- `mapping`引数の`aes()`関数では,$x$軸と$y$軸の要素をラベル名で指定している.
```{r}
# ggplot2による作図
pacman::p_load(tidyverse)
ggplot(data = figure_data) +
geom_line(mapping = aes(x = R, y = PV)) # 折れ線グラフを書く
```
------------------------------------------------------------------------
### `ggplot2`による作図 --- 散布図の追加
- `ggplot2`の使い方に慣れるために,先ほどの折れ線グラフに各データを表す点を追加してみよう.
- 散布図を追加する関数は`geom_point()`であるから,`+`演算子を用いてそれを先ほどのコードに追加すると,散布図が上書きされる.
```{r}
pacman::p_load(tidyverse)
ggplot(data = figure_data) +
geom_line(mapping = aes(x = R, y = PV)) +
geom_point(mapping = aes(x = R, y = PV)) # 点グラフを追加
```
------------------------------------------------------------------------
### `ggplot2`による作図 --- その他の調整
- 続いて,グラフの見栄えを微調整しよう.まず,$x$軸と$y$軸のラベルをそれぞれ`Discount Rate`と`Present Value`へと変更しよう.
- ラベルの変更は,`labs()`関数を使えば簡単にできる.
```{r}
pacman::p_load(tidyverse)
ggplot(data = figure_data) +
geom_line(mapping = aes(x = R, y = PV)) +
geom_point(mapping = aes(x = R, y = PV)) +
labs(x = "Discount Rate", y = "Present Value") + # labs()関数でラベル指定
theme_classic() # 全体的な体裁(テーマ)を設定
```
- 最後に加えた`theme_classic()`関数は,グラフの背景や枠線など(グラフのテーマと言う)を統一的に変更するための関数である.
- グラフのテーマは他にも多数用意されており,枠線を無くす`theme_void()`や,背景は白だがメモリを表す十字線が入る`theme_bw()`など,複数の選択肢があるので,目的に応じて使い分けると良いだろう.
------------------------------------------------------------------------
### 練習問題
::: {.callout-note icon="false"}
#### Exercise 1
- [キャッシュフローの発生年限と現在価値の関係](#キャッシュフローの発生年限)で掲示されている図を各種の関数と`ggplot2`を駆使して描画せよ.なお,$x$軸のラベルは`year`,$y$軸のラベルは`Present Value`とすること.
:::
------------------------------------------------------------------------
## 自習課題 {data-name="自習課題"}
- 以下の課題に取り組み,今回学んだ内容の理解度を自分で確認しよう.
### 準備:自分だけのデータを生成する
- 以下のコードをRコンソールで実行しよう.`set.seed()`関数の引数には,**自分の学籍番号の末尾4桁の数字**(末尾の英字を除く)を入力すること.
```{r}
#| eval: false
# 自分の学籍番号の末尾4桁の数字を入力(例: 学籍番号が2001234Bの場合は1234)
set.seed(1234)
# ランダムな割引率を生成(1%から10%の間)
r <- round(runif(1, min = 0.01, max = 0.10), 3)
r # 自分の割引率を確認
```
- `set.seed()`関数は乱数の種(seed)を固定する関数である.学籍番号の末尾4桁の数字が異なれば生成される割引率も異なるため,**各自固有のデータ**で練習することになる.
------------------------------------------------------------------------
### Q1: 現在価値の計算
::: {.callout-note icon="false"}
#### 問題
- 準備で生成した割引率 `r` を使い,$t = 1, 2, \ldots, 10$ 年後に確実に受け取れる100万円の現在価値をそれぞれ計算し,ベクトル `PV` に格納せよ.
- **(ヒント1)** 講義で学んだ $PV = \frac{CF}{(1+r)^t}$ の式をRで表現すればよい.
- **(ヒント2)** 年限を格納する変数名には`T`を使わないこと.Rでは`T`は組み込み変数(`TRUE`の省略形)であるため,`T <- 1:10`のように代入すると組み込みの値が上書きされ,バグの原因になる(第2回資料参照).例えば`years <- 1:10`のように別の名前を付けよう.
:::
------------------------------------------------------------------------
### Q2: データフレームの作成
::: {.callout-note icon="false"}
#### 問題
- Q1で計算した `PV` と年限のベクトル($= 1, 2, \ldots, 10$)を用いて,`year` 列と `PV` 列からなるデータフレーム `pv_data` を `data.frame()` 関数で作成せよ.
- 作成後,`pv_data` の中身を表示して確認すること.
:::
------------------------------------------------------------------------
### Q3: ggplot2による可視化
::: {.callout-note icon="false"}
#### 問題
- Q2で作成した `pv_data` を使い,$x$ 軸を `year`,$y$ 軸を `PV` とした散布図を `ggplot2` で描画せよ.
- $x$ 軸のラベルは `Year`,$y$ 軸のラベルは `Present Value` とすること.
- テーマは `theme_classic()` を使用すること.
- **(ヒント)** $x$軸の目盛りが2.5刻みなど中途半端になる場合は,`scale_x_continuous(breaks = 1:10)`を追加すると整数のみの目盛りにできる.
- 描画した散布図から,割引率と現在価値の関係について気づいたことを言葉にしてみよう.
:::
------------------------------------------------------------------------
### Q4: ファクター型の確認
::: {.callout-note icon="false"}
#### 問題
- 以下のコードを実行して,3社のデータフレームを作成せよ.
```{r}
#| eval: false
company <- data.frame(
name = c("A社", "B社", "C社"),
stage = c("Growth", "Mature", "Introduction")
)
```
- `stage` 列を `factor()` 関数でファクター型に変換し,水準の順序を `Introduction` $\rightarrow$ `Growth` $\rightarrow$ `Mature` の順に指定せよ.
- `str()` 関数で変換後の構造を確認し,水準の順序が意図通りになっているか確かめよう.
:::
[^1]: 完全に無リスクの資産は存在しないが,実務的には国債金利を無リスク金利のベンチマークとすることが標準的である.